今日实时汇率
1 美元(USD)=
7.0674 人民币(CNY)
反向汇率:1 CNY = 0.1415 USD
更新时间:2025-12-14 08:02:31
2012年5月10日,中国首个白银期货合约在上海期货交易所正是挂牌交易。白银期货的推出。对于国内市场逐步建立白银定价权,减少白银价格波动带来的风险,具有重要的意义。
期货是指以未来某一时间、以某一价格为交易某一样标的物的标准化合约。白银期货合约则是以白银为投资标的。标准化合约,是指上面明确规定的有详细的白银规格、白银的质量、交割日期等。我国提供白银期货交易的是上海期货交易所。
白银期货的主要交易者是一些与白银有关的企业和投资者(包括机构和个人),与白银有关的企业指白银的生产、经营、贸易企业等,它们在期货市场上买卖期货合约,是利用期货市场的风险对冲功能可以有效回避现货市场的价格风险。同时具有一定资金实力和交易经验的个人投资者也是白银期货市场投资者,他们通过承担价格风险,追求收益。
白银期货有以下几个特点:
1、白银期货,到时间必须交割,一般白银期货合约的时间为1年;
2、白银期货有涨跌停限制,白银期货最新涨跌停幅度为±3%;
3、保证金比例不同,上海期货交易所规定白银期货最低交易保证金为4%,25倍左右杠杆;
4、白银期货是撮合交易制度,即有人卖你才能买,有人买你才卖的出去;
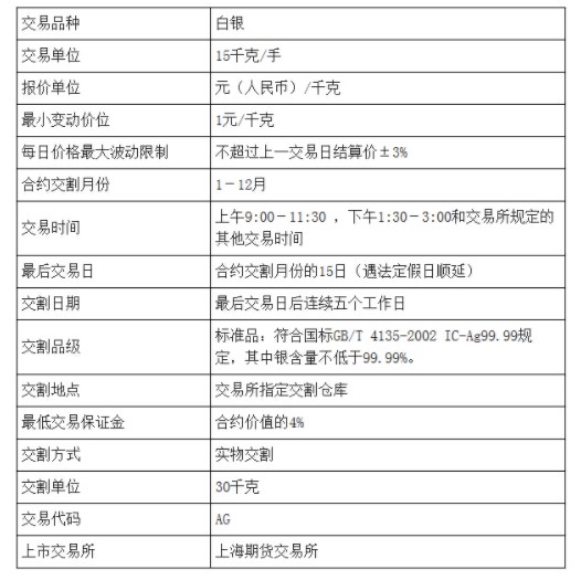
下附上海期货交易所白银期货的详细合约文本:

以上是金投白银网小编为您介绍的白银期货合约是什么的内容,更多白银知识请关注金投白银网!